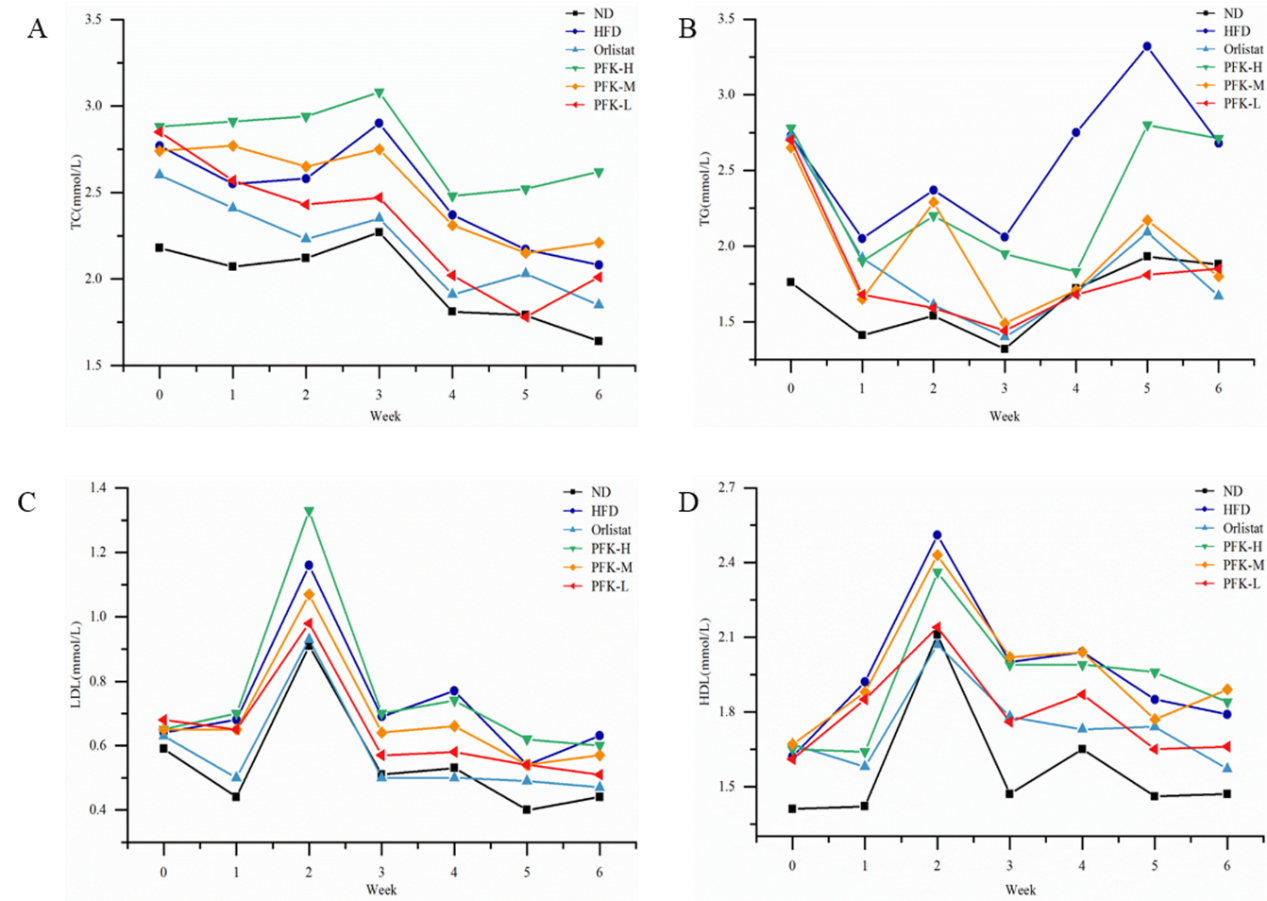
近日,国际学术期刊International Journal of Biological Macromolecules在线报道了中国科学院实验海洋生物学重点实验室在重要养殖鱼类斑石鲷喙状齿发生发育模式及其持续更替调控机制方面的最新研究成果,首次揭示了斑石鲷的喙状愈合...
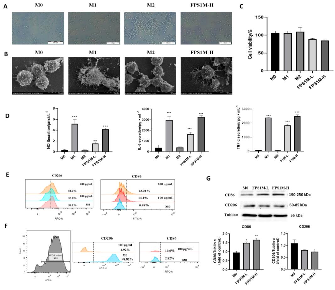
近日,Nature子刊Nature Communications以article形式在线发表中国科学院实验海洋生物学重点实验室马庆军课题组关于弧菌毒力因子通过结构重塑实现双重宽泛性催化的最新成果,对深入理解酶宽泛性催化的分子机制具有重要意义,是对现有...
近日,中国科学院实验海洋生物学重点实验室孙建明课题组新获3项国际(荷兰)发明专利,分别为“孔隙可调的转盘式养虾池用底排污装置”“循环水养虾系统中去除污物以及活虾防逃的装置和方法”“一种基于对虾眼球直径估算体长体重的方法...
近日,海洋所贝类适应演化与遗传育种团队在海洋生物适应演化机制研究中取得新进展,以Article形式在国际学术期刊The Innovation(IF=32.1)刊发了题为“Genome architecture and selective signals compensatorily shape plastic resp...
近年来,中科院海洋所重点选择海菖蒲、泰来草、圆叶丝粉草等热带海草为研究对象,生态考察耦合实验室模拟和野外原位试验,系统开展了生长繁殖规律、逆境生理、生化代谢和多组学研究。结果发现,以往忽视的全球变暖导致海水温度异常波...
近日,中科院海洋所海藻遗传与发育课题组在硅藻β-甲壳素代谢及衍生物合成研究方面取得重要发现,研究成果在 Metabolites 期刊发表,为研究硅藻中甲壳素代谢的内在调控机制打下了基础,也为壳聚糖及壳寡糖的绿色工业化制备提供了一种...
中科院实验海洋生物学重点实验室贝类研发团队承担的中科院战略性先导科技专项 “美丽中国生态文明建设科技工程”——“服务于‘美丽海洋’的生物调控技术与示范”子课题,在牡蛎适应性机制解析及抗性提升技术研发领域取得了阶段性新进...
近日,中科院实验海洋生物学重点实验室刘建国研究团队在红球藻虾青素保护作用研究上取得重要发现,证实红球藻虾青素存在着区别于传统淬灭自由基和抗氧化作用的另一条新途径。相关结果以研究论文形式发表于国际学术期刊《藻类研究》(A...
近日,中科院海洋所海藻遗传与发育团队在mSystems期刊发表题为“Characterization of a marine diatom chitin synthase using a combination of meta-omics, genomics and heterologous expression approaches”的研究论文。该论文综...
鲁公网安备37020202001323号
