优雅如"飞天"仙女的“深海小飞象”:中国科学家发现罕见深海章鱼新物种
近日,国际权威学术期刊《生物多样性与进化》(Organisms Diversity & Evolution, JCR 1区)发表了中国科学院海洋研究所最新研究成果:研究人员发现并命名了一种深海章鱼新种——飞天烟灰蛸Grimpoteuthis feitiana Tang, Zheng & Zhang, 2025,该研究结合整合分类学方法,分析了章鱼类的系统演化关系,并探讨了章鱼在深海环境中的适应性。
烟灰蛸属于头足纲(Cephalopoda)八腕目(Octopoda)有须亚目(Cirrata),是一类生活在深海的章鱼。因为游泳时会扇动大耳朵一样的鳍,加上腹部突出的漏斗,与迪士尼动画的卡通形象小飞象丹波(Dumbo)如出一辙,因此俗称“小飞象章鱼”(Dumbo octopus)。
新种飞天烟灰蛸发现于卡罗琳海山水深1240米处,经研究人员观察,它在水中游动时,会优雅地收缩或舒张腕间膜,配合形似“大耳朵”鳍的拍打,宛如在水下翩翩起舞的精灵(图1)。研究人员因此以敦煌壁画中的“飞天”仙女为灵感,赋予它这个充满诗意的名字。

图1 飞天烟灰蛸原位视频截图
飞天烟灰蛸个头不大,体长约20厘米,通体呈半透明的橙红色,皮肤质地柔软呈胶质。它的鳍钝圆,内壳较为光滑,并具有七排同形齿的齿舌等,通过仔细观察这些特征,研究人员将其确认为一个从未被记录过的新物种。

图2 飞天烟灰蛸外部形态图
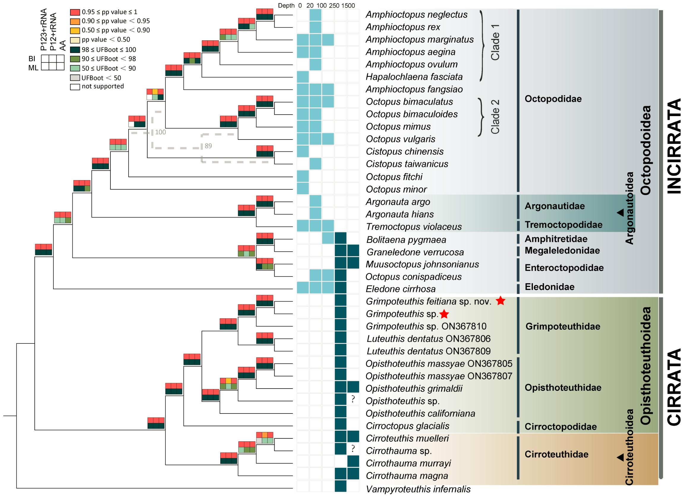
研究团队基于遗传信息分析结果,证实了烟灰蛸属的分类地位,并为其单系性提供了证据支持。此外,本研究为近期有须类章鱼的分类学修订提供了新的佐证,确认有须亚目可细分为面蛸超科(Opisthoteuthoidea)和须蛸超科(Cirroteuthoidea)两个单系群(图3)。基于古生物学证据,推测现生深海头足类的共同祖先可能起源于浅海环境。鉴于深海环境生存条件极为严苛,研究团队在线粒体基因组层面,探讨了深海章鱼的深海适应策略:深海章鱼可能会通过减少主动游泳、降低移动速度等方式降低其代谢需求,从而使线粒体呼吸电子传递系统保持正常功能。这些适应机制使它能够在高压、低温和缺氧的极端环境中生存自如。

图3 头足纲八腕目系统演化结果
研究不仅丰富了深海生物多样性认知,还为理解章鱼类的进化与适应机制提供了新线索。论文第一作者为中国科学院海洋研究所博士后唐艳,通讯作者为张均龙研究员,中国海洋大学郑小东教授为合作作者。研究得到国家自然科学基金和中国科学院战略性先导科技专项等项目支持。
附件下载:
鲁公网安备37020202001323号
